DB真人旗舰
网站首页
关于DB真人旗舰
DB真人旗舰简介
生长战略
领导班子
组织架构
所属企业
相助同伴
党建事情
党建动态
党风廉政建设
文件学习
党规党章
宁静生产
纪检监察
工业链综合党委
群团事情
业务领域
工业载体
智能制造
金融效劳
结果转化
低空经济
DB真人旗舰教育
新闻中心
DB真人旗舰要闻
所属企业动态
工业链生态
工业链招商
园区招商政策
工业效劳
工业链共建
无人机产品信息宣布
人才招聘
人才理念
招聘通告
聘用公示
联系DB真人旗舰
首页
人才招聘
聘用公示
人才理念
招聘通告
聘用公示
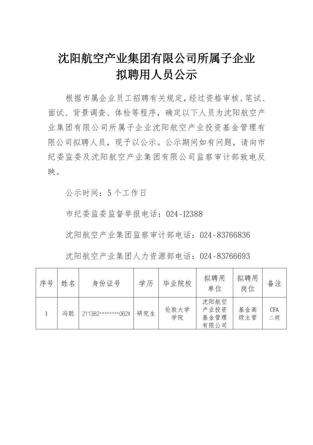
DB真人旗舰所属子企业拟聘用人员公示
浏览量: 201 宣布日期: 2026-01-05
下条:
DB真人旗舰所属子企业 拟聘用人员公示
集团地点:沈阳市浑南区立异二路29-4号沈阳DB真人旗舰工业园H座综合楼6楼 电话: 024-83766697
版权所有:DB真人旗舰 辽ICP备20000635号-1 技术支持: 青葱科技 【IPV4会见】
网站地图